アクセスカウンター(2023.1.8~)
5 9 0 9
令和7年度高崎高校1・2学年課題研究公開成果発表会

令和8年1月28日 (水) に本校を会場に高崎高校1・2学年課題研究公開成果発表会が開催されます。

本発表会はJST「さくらサイエンス」と連動したプログラムとして開催予定で、インドのオキサリスインターナショナルスクールの生徒も参加・発表予定です。

https://www.jst.go.jp/pr/info/info1814/index.html

参観をご希望される全国の教職員の方は下記URLより1月21日(水)までにお申込をお願いします。

<申込フォーム>

https://forms.gle/tF4PaKUetPCq3RDT6

令和7年度「高崎高校クロスデイ~クロスカリキュラム公開授業・授業研究会~」

こちらのイベントは終了しました。県内外から50名以上の教育関係者の方にご参加いただきました。

宮崎県や三重県などの遠方からもご参加いただきました。ありがとうございました。

令和7年12月16日(火)に本校を会場に「高崎高校クロスデイ~クロスカリキュラム公開授業・授業研究会~」を開催しました。教科横断科目「サイエンス・コミュニケーション」や教科横断型授業「クロスカリキュラム」の実践事例について紹介するとともに、国立教育政策研究所 初等中等教育研究部 部長 白水始 様による基調講演も実施しました。

 

 

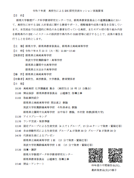
高校生によるDX探究交流セッション

こちらのイベントは終了しました。

県内外から16名の教育関係者の方にお越しいただきました。

 

9月23日(火・祝)に、群馬大学、群馬県教育委員会のご協力のもと、高崎高校を会場に「高校生によるDX探究交流セッション」(参加校:筑波大学附属駒場高校、藤岡中央高校、太田女子高校)を開催しました。

 

<昨年度の様子>

https://takasaki-hs.gsn.ed.jp/setting/ssh/ssh_report#:~:text=%E4%BB%A4%E5%92%8C%EF%BC%96%E5%B9%B4%EF%BC%99%E6%9C%88%EF%BC%91%EF%BC%94%E6%97%A5

令和7年度群馬県立高崎高等学校3年SSHクラス最終成果発表会

こちらのイベントは終了しました。

県内外から17名の教職員の方にご参加いただきました(アーカイブ配信含む)。

 

令和7年7月10日(木)13:00~15:50に、本校で令和7年度3年SSHクラス最終成果発表会を開催しました。

令和6年度 高崎高校×高崎女子高校「課題研究合同発表会」

こちらのイベントは終了しました。

県内外から18名の教育関係者の方にご参加いただきました。ありがとうございました。

 

令和7年3月12日(水)に高崎アリーナを会場として、高崎高校×高崎女子高校「課題研究合同発表会」を開催しました。

 

令和6年度 高崎高校SSH「1・2学年課題研究公開成果発表会」

こちらのイベントは終了しました。

県内外から12名の教育関係者の方にご参加いただきました。ありがとうございました。

 

1・2学年課題研究公開成果発表会が令和7年1月29日 (水) に本校を会場として実施されました。

令和6年度「高崎高校クロスデイ~クロスカリキュラム公開授業・研究会~」を開催します!

こちらのイベントは終了しました。

県内外から60名程度の多様な教育関係者の方にご参加いただきました(本校教職員も含めると100名程度が参加)。

 

12月19日(木)に本校を会場として「クロスカリキュラム(教科横断型授業)」に関する公開授業・研究会『高崎高校クロスデイ』を開催しました。文部科学省の田村学主任視学官による基調講演「主体的・対話的で深い学びと探究」も合わせて実施しました。

 

<クロスカリキュラムの詳細はこちら>

https://takasaki-hs.gsn.ed.jp/setting/ssh/ssh_report

 

 

令和6年度高崎高校SSH事業「公開特別講座」

こちらのイベントは終了しました。

県内外からオンライン参加も含め31名の教育関係者の方にご参加いただきました。ありがとうございました。

 

IPAの「登大遊」サイバー技術研究室長による「SSH公開特別講座」を実施しました。

 

 

令和6年度「DX Innovators Lab 中間交流会」

こちらのイベントは終了しました。

県内外から11名の教育関係者の方にご参加いただきました。ありがとうございました!

 

令和6年9月14日(土)に本校を会場に群馬県立高崎高校×筑波大学附属駒場高校×群馬大学数理データ科学教育研究センターのコラボレーション企画として「DX Innovators Lab 中間交流会」を開催しました。

令和6年度 「高崎高校3年SSHクラス最終発表会」

こちらのイベントは終了しました。

アーカイブ配信を含め、県内外の11名の教職員の方にご参加いただきました。ありがとうございました。

 

7月11日(木)に本校翠巒会館にて「高崎高校3年SSHクラス最終成果発表会」を開催しました。

 

 

令和5年度 高崎高校×高崎女子高校「課題研究合同発表会」

こちらのイベントは終了しました。

県内から約25名の教育関係者の方にお越しいただきました。ありがとうございました。

 

高崎高校(文部科学省SSH指定校:Super Science High School)と高崎女子高校(群馬県SAH指定校 : Student Agency High School)は、 令和6年3月13日(水)Gメッセ群馬にて、両校生徒が実施している課題研究の合同発表会を初開催することとなりました。

 

 

下の画像をクリックするとpdfが開きます↓

令和5年度 高崎高校SSH「1・2学年課題研究公開成果発表会」

こちらのイベントは終了しました。

県内外から約15名の教育関係者にお越しいただきました。ありがとうございました。

 

1・2学年課題研究公開成果発表会が令和6年1月24日 (水) に本校を会場として実施されます。

 

↓下の画像をクリックで要項のpdfが表示されます。

「令和5年度高崎高校3年SSHクラス最終成果発表会」

こちらのイベントは終了しました。ありがとうございました。

 

「令和5年度高崎高校3年SSHクラス最終成果発表会」のご案内

 7月13日(木)に本校翠巒会館・レクチャールームを会場に実施されます。

 ①当日、本校での参観をご希望、②後日、発表に関するアーカイブ配信をご希望される全国の教職員の方は下のURLより7月12日(水)13:00(期間延長)までにお申し込みください。①をご希望された方は、当日本校内翠巒会館までお越しいただき、受付をお願いします。②をご希望された方には、後日、アーカイブ配信のURLをお送りします。

翠巒祭当日実施!前橋高校とのSSH課題研究交流発表会!

こちらのイベントは終了しました。ありがとうございました。

 令和5年6月3日(土)の翠巒祭1日目9:30~10:30に前橋高校とのSSH課題研究交流発表会をオンラインで実施します。各校の代表班がそれぞれ発表を行います。

高崎高校×前橋高校課題研究交流発表会 実施要項.pdf

〇発表1 高崎高校

果汁100%ジュースを強炭酸にするにはどうしたら良いか

〇発表2 前橋高校

日本で発生した地震と電離圏嵐の関係

〇発表3 高崎高校

学習行動と学習内容の定着度

〇発表4 前橋高校

物体検出AIを活用した自転車における一時停止補助システムの開発

 

 

先端科学講座「未踏ジュニア卒業生と交流しよう」

こちらのイベントは終了しました。ありがとうございました。

「未踏ジュニア卒業生と交流しよう」講座

1月20日(金)に本校生徒を対象に開催します。

優れた同世代のロールモデルと交流することで探究活動へのモチベーションを高める目的で、未踏ジュニア卒業生である慶応義塾大学2年の國武悠人さん本校2年の高田悠希さんを講師とした講座です。

 

 

<未踏ジュニアについてはこちら>

https://jr.mitou.org/

 

<講座の詳細は以下の画像をクリックしてください↓>

 

 

 

 

 

令和4年度 高崎高校公開成果発表会

こちらのイベントは終了しました。ありがとうございました。

「令和4年度高崎高校公開成果発表会」のご案内

 令和5年1月25日(水)に本校を会場に実施されます。



令和4年度 高崎高校3年SSHクラス最終成果発表会

こちらのイベントは終了しました。ありがとうございました。

「令和4年度高崎高校3年SSHクラス最終成果発表会」のご案内

 7月16日(土)に本校翠巒会館・レクチャールームを会場に実施されます。

 当日の発表に関するアーカイブ配信をご希望される全国の教職員の方は下のURLより7月15日(金)までにお申し込みください。後日、アーカイブ配信のURLをお送りします。